User flows in UX without these, we often find ourselves trying to describe complex user interactions verbally. This can lead to varied interpretations and wasted effort.
I’ve done this in the past, and I always hoped my explanations could paint a clear picture. But what was the result? Unfortunately, people were confused and misinterpreted, leading to numerous reworks.
User flows help outline the user experience on your website or app. Visualizing this flow in a diagram creates a shared language that aligns the entire team.
In this article, we’ll guide you through the process of creating effective user flows, supported by real-world examples.

5 User Flows in UX You Should Learn From
A user flow is a chart or diagram that outlines a series of interactions users may have with a website or app, from a clear start to a clear endpoint.
Typically, a user flow diagram will include:
- A starting point.
- The content that is displayed to users.
- The various options available to users at each stage of the flow.
- The decision that users must make to proceed.
- One or more endpoints.
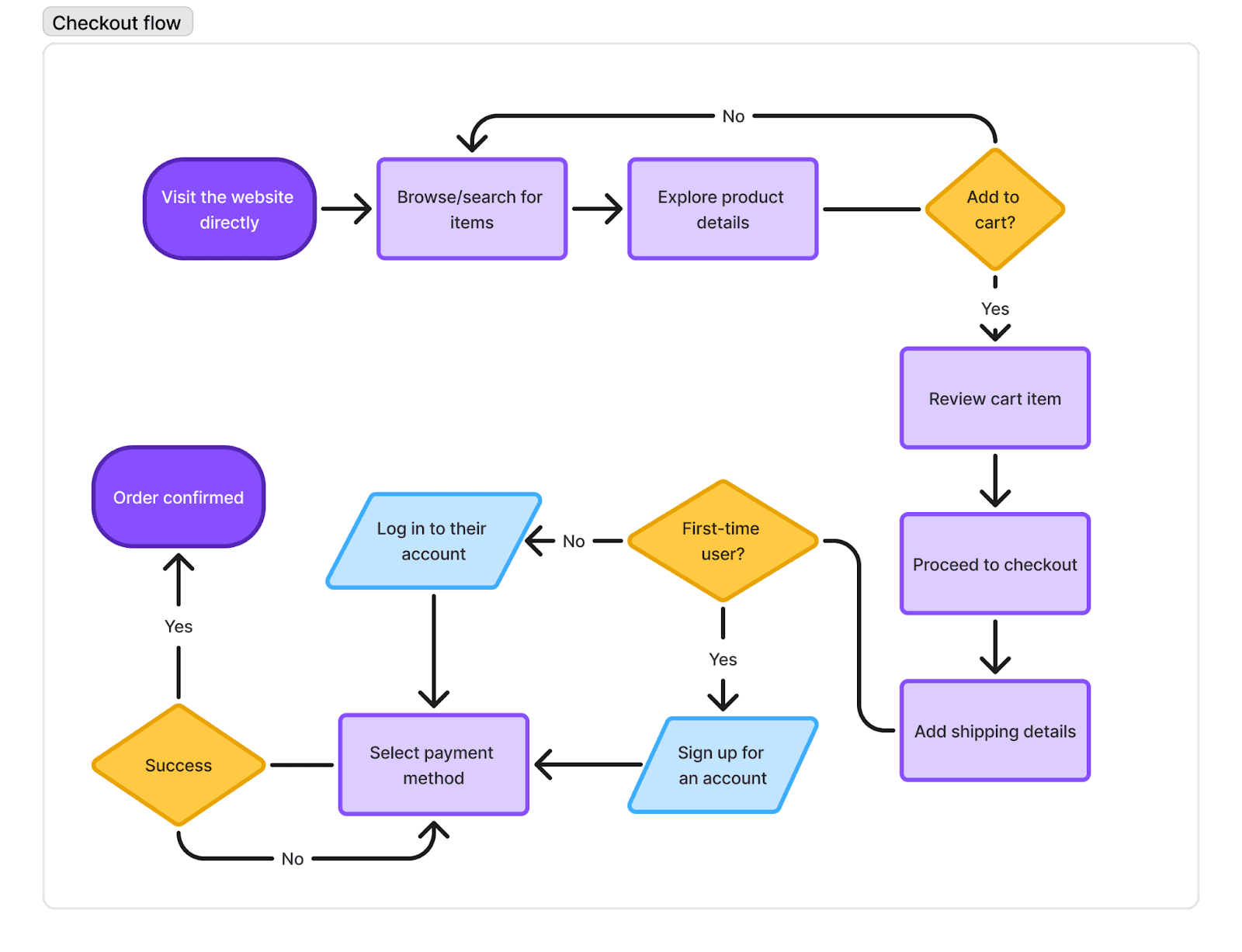
Here’s an example that shows how a user can make a payment in an online store, from selecting products to completing checkout and payment.
Difference between user flows, task flows, and user journey maps
User flows, task flows, and user journey maps serve distinct purposes, yet they complement and enhance one another. The purpose is to gain clarity about the user experience on our platform.
Let’s explore the difference:
| User flow | Task flow | User journey | |
|---|---|---|---|
| Focus | A sequence of actions a user takes while interacting with a website or app, including various actions and decisions. | The linear steps that are required to complete a specific task within a website or app. | A process that a user undertakes to achieve a goal, including phases, emotions, motivation and more. |
| Purpose | Understand the user experience, identify potential issues and opportunities for improvement, and optimize the design for efficiency and usability. | Document the required steps for a user to complete specific goals. | Understand the user’s experience with a product or service, identify challenges, and improve customer relationships and brand loyalty. |
| Example | The steps a user takes to purchase shoes on the website.Homepage: User lands on the homepage.Product category: User clicks on “Shoes”.Product selection: User selects a specific shoe.Product comparison: User compares the options.Add to cart: User clicks “Add to Cart.”View cart: User reviews items on the cart.Checkout: User clicks “Checkout” and enters shipping and payment details.Confirmation: User sees a confirmation page after completing the purchase.Delivery: User tracks the shipment until delivery. | The specific steps to add shoes to the cart.Click on the “Shoes” category.Browse the list of shoes.Select a shoe.Choose size and color.Click “Add to Cart”.Confirm that the item is added to the cart.Proceed to checkoutEnter shipping detailsChoose payment methodsClick “Pay”Order confirmedTrack shipment. | A user wants to buy a pair of shoes online.Awareness: A user sees an advertisement for shoes on social media.Consideration: They visit the website, browse different styles, and read reviews.Decision: After comparing options, they select a pair of shoes and add them to the cart.Purchase: The customer enters payment information and completes the purchase.Post-purchase: They receive a confirmation email and track the shipment until delivery. |
Why user flows matter more than you think
As designers, we want to gain an overview before developing the interfaces; this is where the user flow is crucial.
Let me explain why:
Visualize user experience
Creating a user flow diagram of your solution helps you understand users better, build an intuitive interface, and highlight gaps. This allows you to review with key stakeholders early.
Show how users navigate
Visualizing user navigation paths on your website or app helps identify friction points and solutions for a seamless experience.
Optimize flow experiences
Using a user flow diagram like a map helps quickly zoom into specific flows, facilitating discussion about its place in both site architecture and the user’s journey.
Communicate early and receive feedback
Visuals are more engaging than words. A user flow effectively conveys the product’s goals and user experience to key stakeholders, ensuring they understand its value and provide input.
Drive efficient development
User flow diagrams serve as living documentation, helping UI designers and developers understand how users will complete tasks, thereby reducing rework and delays.
Beyond development, user flows double as ready-made test scenarios for usability testing, providing a cost-effective and efficient way to gather crucial user feedback early in the design process.
5 user flow examples to conquer common UX challenges
Now, let’s examine 5 examples of user flow with typical design flows!
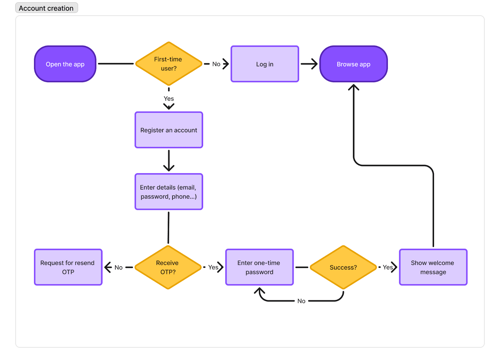
1. Account creation with security measures
A simple account setup can become complicated due to security measures such as two-factor authentication (2FA). This is often used in banking, insurance and e-commerce apps.
If we design security features without considering the user’s needs, users may become frustrated by unclear instructions or excessive fields. This can result in a high drop-off rate.
Solution: Fill in essential form fields with clear instructions. Use a progress indicator to show the steps needed.
By mapping out the essential steps, we can integrate security measures thoughtfully and effectively. For instance, offering users clear options for receiving one-time passwords (OTPs) via their preferred method – email or phone – minimizes friction. Additionally, to keep the form filling simple (KISS), users need to fill out the required fields, which can be rather lengthy.
2. Product search flow
Personalized search features act like a salesperson, helping users to find products quickly and boosting conversion rates.
Imagine endlessly scrolling through a product list and being unable to find what you need easily and quickly. How do you feel? Frustrated. An app like this may lead to a high abandonment rate.
Solution: Implement a search bar for keyword entry with auto-suggestions, as well as filtering and sorting options to display relevant results.
This user flow illustrates how users can easily locate their products through keyword search, and use filtering and sorting options. In addition to the product they need, we will also provide recommendations for similar products. We also consider “no results” scenarios with helpful alternatives.
3. File upload flow
Let’s face it: It’s not easy to design a form that keeps users engaged all the time, as no one enjoys filling out forms or preparing files.
Uploading files can be frustrating when they are too large, unsupported, or when required documents are missing. If users are unable to complete the form without these documents, this may result in dissatisfaction and necessitate a redo of the form.
Solution: Provide clear instructions, such as the required documents and the type and size of files, before the user fills out the form.
The flow outlines upload options (e.g., upload via file picker or drag-and-drop area), essential user information, and file upload interactions (e.g., real-time progress indicators). Confirmation and error messages should be more informative and actionable.
4. Internal vs. External: Customer support ticket submission
A complicated ticket process negatively impacts their experience with your organization.
In this scenario, users must submit a support ticket to report an issue. If the interface becomes disconnected from the internal handling process, it can result in frustration and a lack of transparency.
Solution: Provide clear communication, realistic expectations, and the ability to track their issues.
We produced a user-friendly external flow with clear form fields, type of issues option, file upload options, and confirmation messages with ticket tracking. This was integrated with an efficient internal flow for support agents, ensuring smooth communication and timely resolution.
5. Mobile-First vs. Desktop: Completing a purchase
The decision-making process for online product purchasing differs depending on whether it is for mobile or desktop use.
A checkout flow designed primarily for desktop is clunky and frustrating on smaller mobile screens, leading to mobile cart abandonment.
Solution: Optimize the experience for mobile and desktop.
In this case, we created separate user flows for each device. The mobile flow features a simplified layout, larger touch targets, and mobile-friendly inputs, while the desktop flow utilizes more screen space for added information.
How to build effective user flows
Here’s a quick guide with tips to help you create user flows that foster intuitive design.
1. Understand your users and customer journey.
Before creating a user flow diagram, it is essential to have an understanding of your users and their journey through your product or service.
The best ways to capture their needs, motivations and challenges are to conduct these activities:
- Conduct user interviews to identify challenges.
- Run usability testing if you have existing products.
- Conduct tree testing to evaluate user navigation, as it can impact task flow.
- Review past user research reports, if any.
- Analyze internal reports or data, such as Google Analytics and call centre reports.
2. Define your objectives
It’s essential to determine what you want to achieve with the flow, along with your product team. This goal should align with both your business objectives and your users’ objectives.
If you don’t have one (or need to update it), use a customer journey to create a shared vision of your customer experience and a SMART goal framework to establish how the experience should be.
Everyone in the team can understand how users feel at a potential touchpoint when they interact with your product or service.
3. Identify where your users find you.
Users typically visit your website or app with a specific purpose, though habit can also be a driver, especially for social media platforms. So, it’s crucial to define where they come from.
For instance, a user wants to apply for a UK dependent visa for their spouse. They are likely to find the UK Government website by searching for “Spouse Visa in England”. Thus, SEO-friendly navigation and search engine optimization are crucial for bringing users to your site.
We gain context by defining the user’s goal and mapping entry points, which helps us understand the user’s mindset, expectations, and any information they may have. Some common entry points include:
- Direct traffic
- Organic search
- Social media
- Paid ads
- Referral sites
- Press
4. Determine what steps users need to see, take and do
Next, identify the steps to completion. These are the meat of scenarios, and may also form test scenarios.
Keep it simple. Start with creating a task flow to link each step that is crucial to the task.
If your website or app is live, conduct a top task analysis to understand user journeys and identify paths from start to end points. This helps to highlight gaps, popular routes, and decision points users encounter.
5. Map out the flow
Flowcharts use various shapes and colors to represent a distinct set of elements within the interface. Each shape signifies a type of action or step in a process. Lines and arrows illustrate the sequence of the steps and their relationships.
Flowchart symbols are commonly used in user flow diagrams. Want to learn more? Refer to SmartDraw.
| Shape | Name | Function |
|---|---|---|
| Start/End | Start or end refers to the beginning and ending of the user flow being depicted. | |
| Action or process | A box represents a specific step (“add your email”) that the user or the system performs. | |
| Decision | A diamond represents a decision point in the flow, where it branches based on a condition or user input. | |
| Input/Output | A parallelogram represents data entry or data retrieved from the system or a specific process. |
6. Get feedback, refine, and finalize
Creating a seamless experience is teamwork. Share your initial user flow with your team or clients to gather feedback, including designers, developers, sales representatives, and the marketing team. They can help you identify potential gaps in the flow and suggest ways to enhance the user experience.
A user flow diagram serves as a visual representation of how the product works. Designers and developers can refer to it to minimise rework and discuss design specifications.
Lastly, test with your users to further improve the experience.
TIP: Keep in mind that user flow is a living document that should evolve with users’ changing attitudes and motivations.
Analyzing and iterating on your flows
User flows clarify the user journey. To master flow design, it takes time and repetition to design effective flows for your website or app.
Want to boost engagement on your website or app? Start with optimizing your user flow.
UXArmy can help you collect direct feedback and gather data on user behavior so you can design engaging user flows. Book a demo now.
Frequently asked questions
1. What is a user flow in UX design?
A user flow in UX design is a visual representation of the steps a user takes to complete a specific task within a website or app. It helps designers streamline the interface and improve usability.
2. Why are user flows important in UX design?
User flows help visualize user journeys, identify pain points, and ensure seamless navigation. They’re essential for improving the overall user experience and reducing drop-off rates.
3. How do user flows differ from user journey maps?
User flows focus on task-level actions within an interface, while user journey maps capture the broader experience, including user emotions, motivations, and touchpoints across platforms.
4. What are some examples of user flows in real-world applications?
Common UX user flow examples include Account creation with two-factor authentication Product search and filtering flow File upload process Checkout and payment journey
5. How do I create a UX flow diagram?
To create a UX flow diagram. Define the user’s goal Map key actions and decisions Use tools like Figma, Lucid chart, or FlowMap Include conditions and endpoints
6. What tools are best for designing user flows?
Popular tools to create user flow diagrams include Figma, Whimsical, Lucidchart, Overflow, and Miro. These tools allow collaborative mapping and easy visual adjustments.
7. How do user flows improve website conversions?
User flows help streamline the navigation process and reduce friction, allowing users to achieve their goals faster—ultimately improving engagement and conversion rates.
